陕西公众智能的水质在线监测系统有什么优点?发布日期 : 2018-04-28
市场上的饮用水水质在线监测设备鱼龙混杂,各个厂家产品质量、运维水平层次不齐,很多设备缺乏运维,处于瘫痪状态,设备数据质量堪忧。陕西公众智能的饮用水水质在线监测系统有以下优点:
(1) 我司视运行维护为公司核心竞争力,公司建成公共卫生在线监测与第三方预警处置中心,对公司在全国范围安装的饮用水在线监测设备及第三方托管运维的设备,提供标准化的24小时第三方在线监测与预警处置服务,实现了标准化的异常数据处理流程(确保数据有效性):出现水质异常数据->及时预警->有效性判断(有必要的话维护人员现场复测比对)->确认是否发布->形成闭环流程。
(2)我司提供专业的第三方在线监测与预警处置服务,实现了对所有监测设备建立设备运维档案,定时完成设备巡检、清洗、校准、比对、更换传感器等常规运行维护,并对每条异常数据进行有效性确认、高风险数据实时预警处置等标准流程,为卫监部门提供24小时高效、全方位的服务。
(3) 产品质量值得信赖。产品通过陕西省电子产品监督检验院及西安计量院检验,获得4项专利技术,十余项软件著作权,荣获2014年深圳高交会优秀企业奖,在全国十余个省份得到广泛应用,受到用户广泛好评。
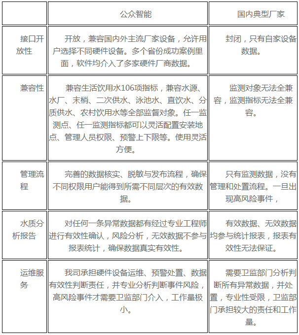
(4) 公司专业从事卫生监督行业,信息化和智能化相关业务,在行业内有十年以上经验积累,对卫生监督行业有独特深入了解。软件功能有以下优势:

上一个: 生活饮用水水压监测有何意义?
下一个: 暂无


